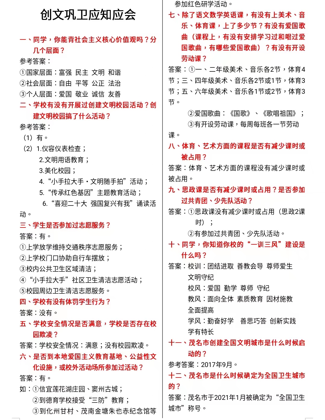
新风街群众 初中二年级 注册 2020-12-07 消息 471 反馈评分 47 点数 11 2022-10-16 Android Chrome Mobile 97.0.4692.98 #1 【某某政教处】通知:因10月17、18、19日是电白区创文督查时间,请把以上两项“创文巩卫”调查问卷转发到班群,并叮嘱家长让学生这两天熟记里面的内容,确保这两内容在抽查中不丢分,。请各班主任抓好落实,每节课前都抽查学生,确保人人过关。 @所有人 请各位家长利用周末协助督促孩子熟记以上两项“创文巩卫”调查问卷的内容,谢谢配合!
【某某政教处】通知:因10月17、18、19日是电白区创文督查时间,请把以上两项“创文巩卫”调查问卷转发到班群,并叮嘱家长让学生这两天熟记里面的内容,确保这两内容在抽查中不丢分,。请各班主任抓好落实,每节课前都抽查学生,确保人人过关。 @所有人 请各位家长利用周末协助督促孩子熟记以上两项“创文巩卫”调查问卷的内容,谢谢配合!
zhx004 荣誉主席 注册 2006-03-28 消息 11,172 反馈评分 578 点数 191 2022-10-16 Android Chrome Mobile 78.0.3904.96 #2 光头网红又来爆料了
牛腩粉好食 荣誉主席 注册 2022-02-28 消息 4,982 反馈评分 134 点数 101 性别 男 2022-10-16 Android Chrome Mobile 90.0.4430.61 #3 这个确实混账
新风街群众 初中二年级 注册 2020-12-07 消息 471 反馈评分 47 点数 11 2022-10-16 Android Chrome Mobile 97.0.4692.98 #4 zhx004 说: 光头网红又来爆料了 点击展开... 许多光鲜亮丽的光环形象外表下面都是虚伪肮脏
新风街群众 初中二年级 注册 2020-12-07 消息 471 反馈评分 47 点数 11 2022-10-16 Android Chrome Mobile 97.0.4692.98 #5 牛腩粉好食 说: 这个确实混账 点击展开... 确实是,毫无意义。
新风街群众 初中二年级 注册 2020-12-07 消息 471 反馈评分 47 点数 11 2022-10-16 Android Chrome Mobile 97.0.4692.98 #6 音乐,美术,这些课为什么没有书本发给学生?我们的教育已经穷到一套书本全级上课共用了?整天吹捧如何双减,培育德智体美劳,这方面下的功夫微不足道啊。如今举目全国,手抄报也是在家做,家长做的去评选有什么公平意义,整天要求发照片到班级群做公众号素材劳师动众成就一篇网络推文,形式主义。可笑可笑。
音乐,美术,这些课为什么没有书本发给学生?我们的教育已经穷到一套书本全级上课共用了?整天吹捧如何双减,培育德智体美劳,这方面下的功夫微不足道啊。如今举目全国,手抄报也是在家做,家长做的去评选有什么公平意义,整天要求发照片到班级群做公众号素材劳师动众成就一篇网络推文,形式主义。可笑可笑。
知觉 小学一年级 注册 2022-09-28 消息 146 反馈评分 42 点数 11 性别 男 2022-10-16 iOS Mobile Safari #7 40年前说摸着石头过河,咋就不上岸了呢?打开所有媒体置顶都是党的方针与红色主义,全是一律好评气势磅礴,与朝鲜不相伯仲,形式主义满天飞,天天改革创新,新就没见到,创成回头路就看到。
胡 胡汉三 教授 注册 2007-11-08 消息 3,348 反馈评分 226 点数 101 2022-10-16 iOS Mobile Safari 13.1.2 #8 知觉 说: 40年前说摸着石头过河,咋就不上岸了呢?打开所有媒体置顶都是党的方针与红色主义,全是一律好评气势磅礴,与朝鲜不相伯仲,形式主义满天飞,天天改革创新,新就没见到,创成回头路就看到。 点击展开... 摸着石头过河,一般人认为目的是为了过河上岸。然而他们的目的是为了摸石头、摸鱼、摸虾、摸⋯⋯摸到他们富起来,至于银行里有多少个零,才算富起来没有人知道。什么时候过河,也没有人知道,只说是在初级过河阶段。
知觉 说: 40年前说摸着石头过河,咋就不上岸了呢?打开所有媒体置顶都是党的方针与红色主义,全是一律好评气势磅礴,与朝鲜不相伯仲,形式主义满天飞,天天改革创新,新就没见到,创成回头路就看到。 点击展开... 摸着石头过河,一般人认为目的是为了过河上岸。然而他们的目的是为了摸石头、摸鱼、摸虾、摸⋯⋯摸到他们富起来,至于银行里有多少个零,才算富起来没有人知道。什么时候过河,也没有人知道,只说是在初级过河阶段。
一动不动 副教授 注册 2016-11-27 消息 1,945 反馈评分 255 点数 191 年龄 38 2022-10-16 Windows 10 Chrome 86.0.4240.198 #9 无利不早起
柳忽72 博士生 注册 2004-08-28 消息 1,299 反馈评分 116 点数 101 年龄 39 2022-10-16 Windows 10 Chrome 106.0.0.0 #10 恶心,反感
阿 阿玲2005 副教授 注册 2009-03-23 消息 2,104 反馈评分 151 点数 101 2022-10-16 Android Chrome Mobile 89.0.4389.116 #11 感觉到皇帝的新装又开始表演了,你们继续
浮 浮生江海客 副教授 注册 2009-01-13 消息 1,812 反馈评分 285 点数 191 2022-10-17 Android Chrome Mobile 90.0.4430.61 #12 阿玲2005 说: 感觉到皇帝的新装又开始表演了,你们继续 点击展开... 总有致胜的法宝,喜迎第二个高潮…… 附件 Screenshot_2022-10-17-07-07-06-63_2332cb9b27b851b548ba47a91682926c.jpg 223.6 KB · 查看: 318
长风破浪 教授 注册 2006-12-25 消息 3,603 反馈评分 168 点数 101 性别 男 2022-10-17 Windows 10 Chrome 105.0.0.0 #13 中国就喜欢形式主义:天天投票,接龙
牛腩粉好食 荣誉主席 注册 2022-02-28 消息 4,982 反馈评分 134 点数 101 性别 男 2022-10-17 Android Chrome Mobile 90.0.4430.61 #14 改天去影两张坡改田给大家欣赏一下,,看长势如何!大概亩产能达到多少…… 当下流行坡改田……禾爬岭!
zhx004 荣誉主席 注册 2006-03-28 消息 11,172 反馈评分 578 点数 191 2022-10-17 Windows 10 Chrome 86.0.4240.198 #15 单车下坡就是爽~~到处都是掌声!说我不用踩都那么快,厉害了.....掌握了核心技术
牛腩粉好食 荣誉主席 注册 2022-02-28 消息 4,982 反馈评分 134 点数 101 性别 男 2022-10-17 Android Chrome Mobile 90.0.4430.61 #16 单车溜坎 这才是正确用词
zhx004 荣誉主席 注册 2006-03-28 消息 11,172 反馈评分 578 点数 191 2022-10-17 Windows 10 Chrome 86.0.4240.198 #18 单车溜坎真的好爽
小 小、、靓 幼儿园 注册 2010-06-07 消息 9 反馈评分 0 点数 0 2022-10-20 Windows 10 Chrome 94.0.4606.71 #19 新风街群众 说: 确实是,毫无意义。 点击展开... 咯
D dqbp 教授 注册 2006-10-02 消息 2,597 反馈评分 355 点数 191 2022-10-20 Android Chrome Mobile 97.0.4692.98 #20 怪不得路上那么多警车,拾垃圾的志愿者也不少,可怜那些铺口又要关门闭业,老百姓,难啊!
夏哥兄弟 荣誉主席 注册 2008-10-30 消息 4,790 反馈评分 586 点数 191 2022-10-20 Windows 10 Chrome 106.0.0.0 #21 牛腩粉好食 说: 这个确实混账 点击展开... 还是吃碗牛腩粉较实在
牛腩粉好食 荣誉主席 注册 2022-02-28 消息 4,982 反馈评分 134 点数 101 性别 男 2022-10-20 Windows 7 Chrome 86.0.4240.198 #22 夏哥兄弟 说: 还是吃碗牛腩粉较实在 点击展开... 真材实料,味精都没有放的。。
zhx004 荣誉主席 注册 2006-03-28 消息 11,172 反馈评分 578 点数 191 2022-10-20 Android Chrome Mobile 78.0.3904.96 #23 很多网友说吃兰州牛肉面不敢开风扇,怕吹走薄如蝉翼的牛肉!放在汤里又怕融了...1斤牛肉开铺可传三代 刀法一流!
人 人民公社 小学三年级 注册 2005-11-21 消息 213 反馈评分 29 点数 11 2022-10-20 iOS Mobile Safari 16.0 #24 茂名的同学们,新学期又可以“爬五棵树吃一条罗非鱼”了,招待费190元/一人。初中到高中,盅盅如此。 根据茂名市教育局《关于开展2022年茂名市“五棵树一条鱼”主题教育系列活动的通知》等文件精神,结合我校的教学计划需要,我校现拟组织学生开展“五棵树一条鱼”研学旅行教育活动。 出发日期:初定10月29日 研学课程: 高州荔枝主题公园、罗非鱼小科普、绿野仙踪、无线电测向运动研学旅行教育活动1天 研学费用:190元/人
茂名的同学们,新学期又可以“爬五棵树吃一条罗非鱼”了,招待费190元/一人。初中到高中,盅盅如此。 根据茂名市教育局《关于开展2022年茂名市“五棵树一条鱼”主题教育系列活动的通知》等文件精神,结合我校的教学计划需要,我校现拟组织学生开展“五棵树一条鱼”研学旅行教育活动。 出发日期:初定10月29日 研学课程: 高州荔枝主题公园、罗非鱼小科普、绿野仙踪、无线电测向运动研学旅行教育活动1天 研学费用:190元/人
cam621 荣誉主席 注册 2005-12-30 消息 4,869 反馈评分 286 点数 191 2022-10-20 Windows 10 Chrome 86.0.4240.198 #25 所谓的研学活动,说是自愿,听同学们讲是要计学分的,你不去还不好。